All of the stock model floor plans have unlimited possibilities for customization, and the Guest/Office cabin is another great example of this feature. While the original can be easily converted between either use, we added eight feet to the length. This extra room was utilized with a full galley kitchen and a relatively huge bathroom for a tiny home. Here is the stock model floor plan.

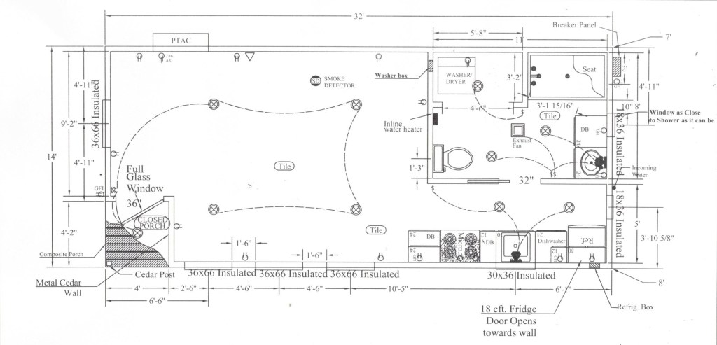
And here is what we did by adding the eight feet:

The monoslope roof gives a modern feel, while the 30 guage steel accents and white sides reinforce a rustic, clean look. This is a picture of the cabin at the 2025 Washington County Fair.

At 14×32 ft, the cabin has 448sf (including porch). As with all General Shelters cabins, it is wood-framed and roofed/wrapped in high gauge steel (26/29 respectively).

The galvalum ceiling, barnwash panelling, and grey vinyl floors give a rustic, cozy feel without emulating living in a log cabin. Four large windows in the living space bring in a lot of light.

The galley kitchen comes with a refrigerator, stove/oven, and a dishwasher. The cabin uses white Dallas granite throughout.

For a tiny home, the bathroom is relatively huge. We made sure to have a 36″ door, and low-step-in shower.

Here one can see the water-on-demand electric water heater, and full-sized stacked washer/dryer.

Fully insulated, one can see the 15,000 BTU air conditioner/heater on the wall by the front door.
Here is a very short walk-through of the cabin:
Be sure to visit our YouTube channel for other short videos about cabins, and our home page at Trees of Central Texas to learn more about us. Call 979-836-7225 to chat, email us at info @ treesofcentraltexas . com
We will always have custom buildings for viewing, but be sure to call so we can be ready to answer questions.


Leave a comment